Redesign of eCommerce product for
a clothing brand

Project name
Melon Fashion Group owns four brands — befree, ZARINA, LOVE REPUBLIC, SELA. More than 100,000 people make purchases in the company's stores worldwide every day.

client

Project description

Zarina's brand team wanted a redesign of the site. They share with us their concerns about many customers were leaving the website without converting.

The task was to create a new look and feel for the website and improve the checkout process, and, as a result, increase the conversion. Here you can find our case studies for digital products for retailers

task

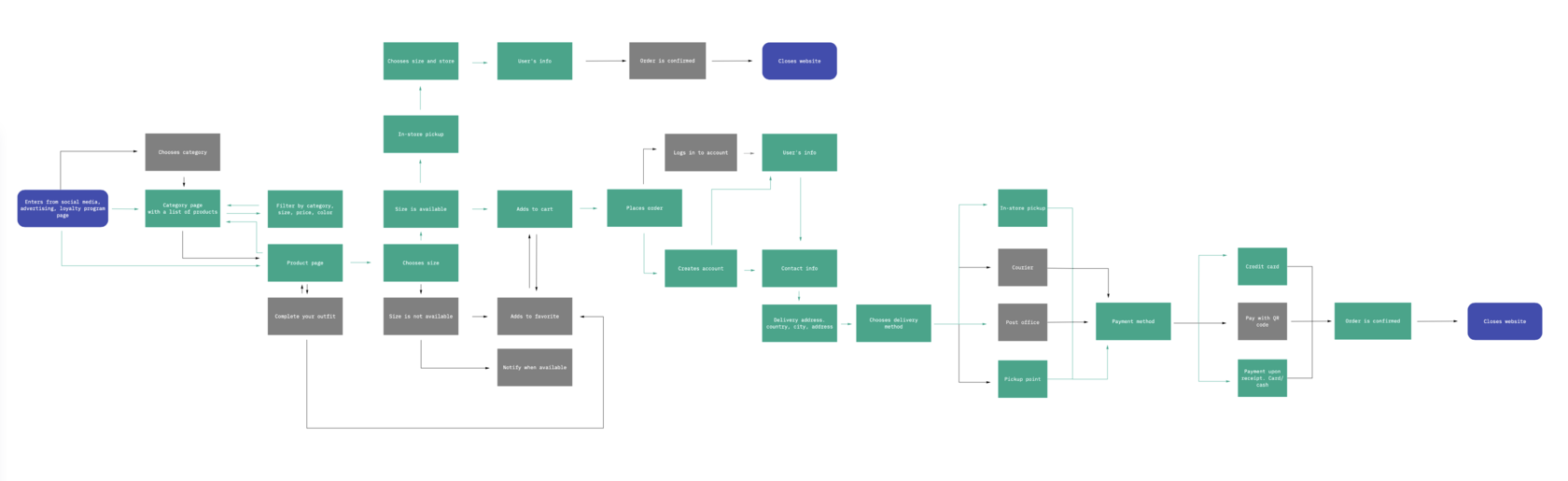
Our team studied analytics, prepared a sitemap, user flows to understand users' behaviour and problems better.

We learned that after adding items to the cart and proceeding to checkout, users found out that some clothes can be delivered, while others were only available by an in-store pickup. In addition, the process of placing an order was becoming more complex and confusing, which as a result, led users to leave the site without buying anything.

Research

analytics and user flows

Using our learnings, we created three design concepts for the main page.

Used Circe font to emphasize the classic feminine beauty. Circe, like the Greek goddess it is named after, is capable of metamorphosis. While being clean and simple in its basic form, Circe can become intricate and fancy with its numerous decorative glyph variations.

presenting design concepts

We chose grey and black colours as the primary palette and applied pastel shades of grey, gold, and beige for the details.

presenting design concepts

We divided the shopping cart into two tabs: in-store pickup and delivery (by mail, courier, to the pickup point), helping to facilitate the ordering process. Users will no more have any questions about how they are going to receive clothes.

improving checkout process

Project features

Added statuses ‘delivery only’ and ‘in-store pickup’ to the product card and shopping cart, allowing users to decide what type suits them better.

product card

In addition to the primary filters by colour, size, price, and material, users can filter items' availability by particular store and by delivery or in-store pickup types.

improving product filtering

Finalized the design considering best practices, the usability of the online store, and the client's requirements. Prepared a detailed UI kit for a development team.

design handoff

The responsiveness of the design was not good, especially for the mobile version. Client's statistics showed that 79% of users visit the online store from their smartphones. Therefore, we paid great attention to adapting the design for all types of devices. As a result, the functionality is now fully available on mobile devices.

Responsive design

tablets and smartphones

Made on
Tilda